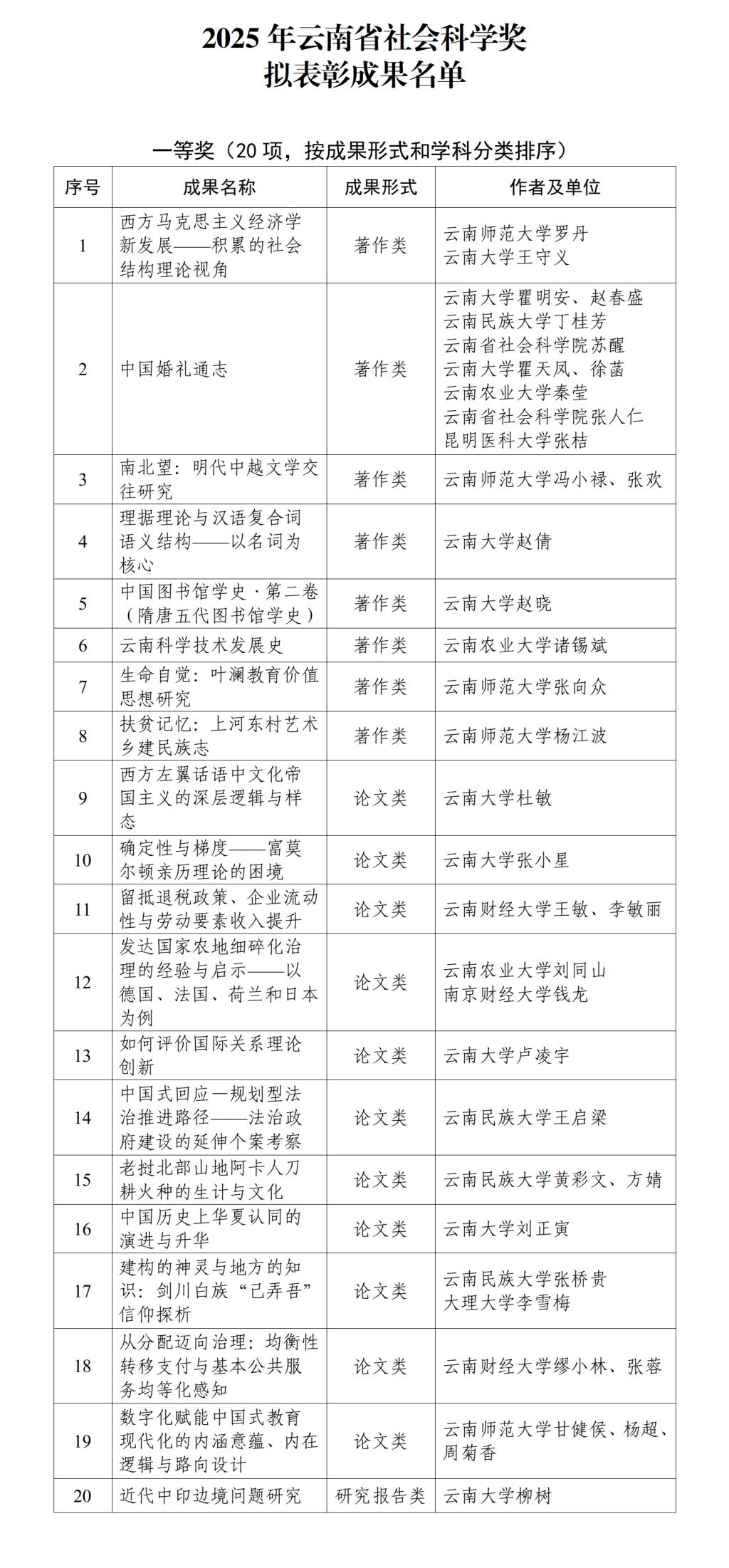
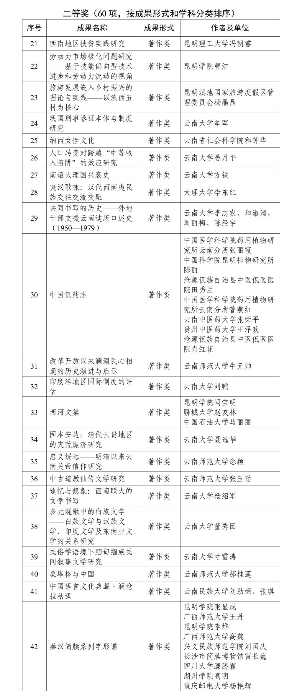
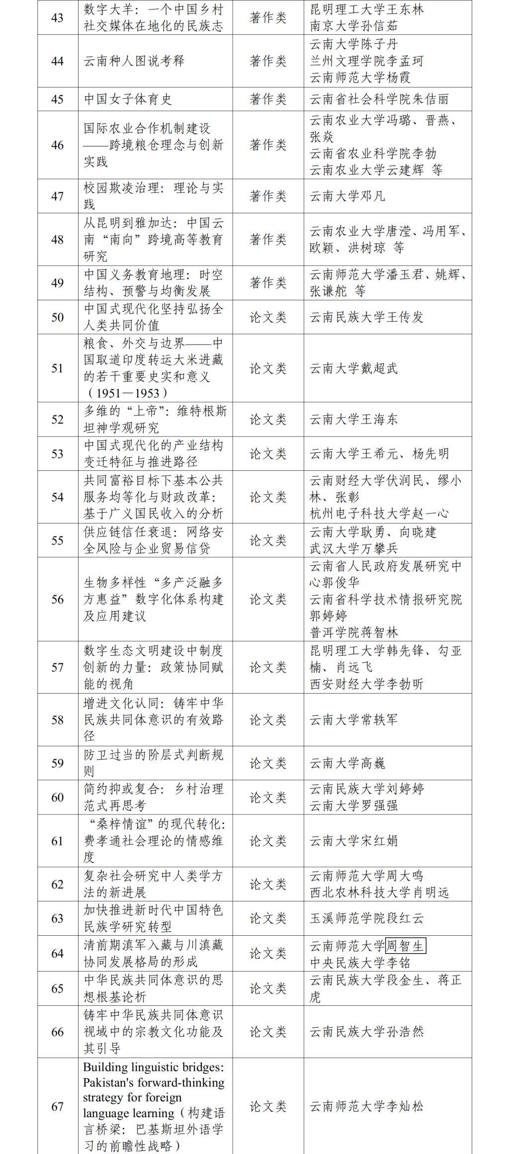
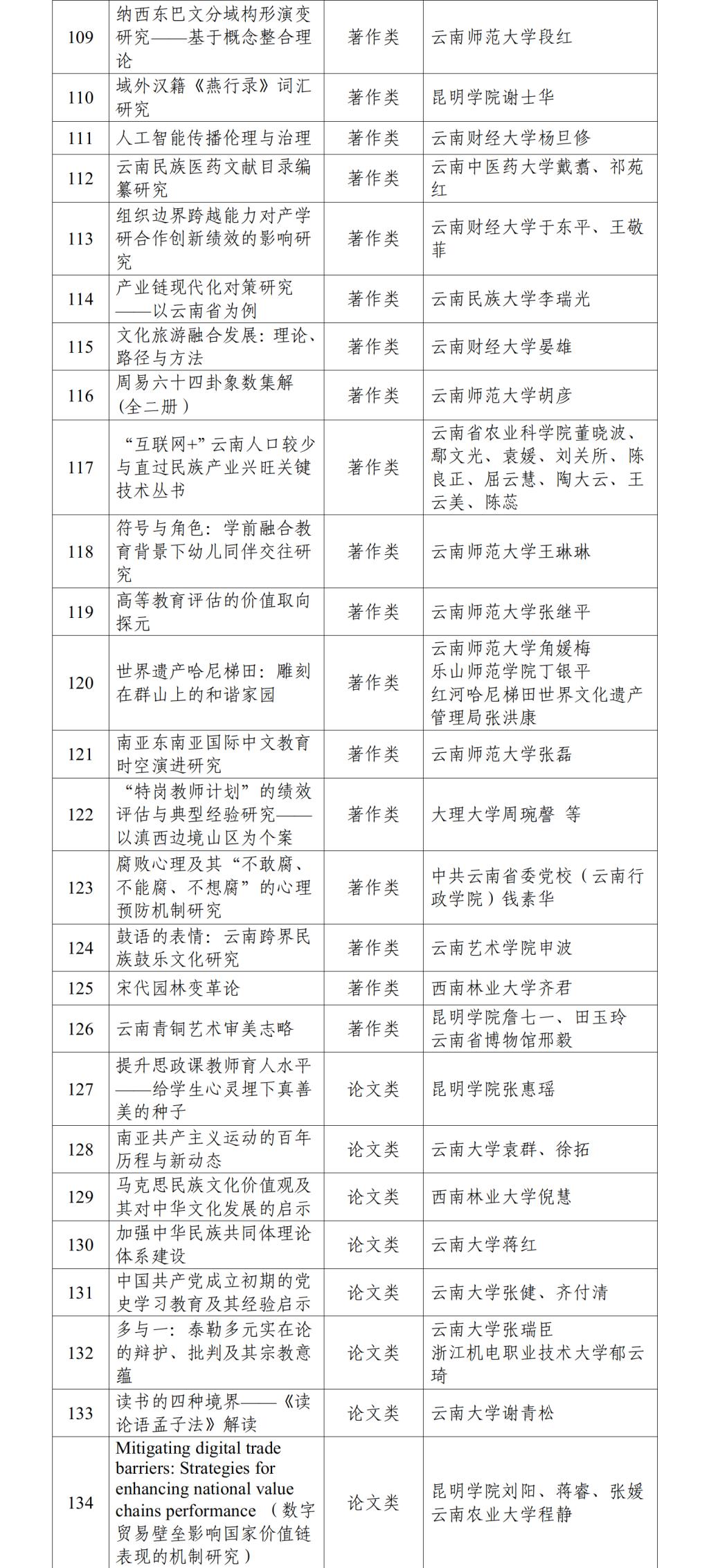
关于2025年云南省社会科学奖拟表彰成果的公示
省委、省政府决定,2025年开展云南省社会科学奖评比表彰,表彰近年来我省哲学社会科学领域的优秀成果。根据工作部署,经严格评选程序,确定了200项拟表彰成果。
为充分发扬民主、接受社会监督,现将拟表彰成果予以公示,公示时间从2025年12月31日至2026年1月7日。如对拟表彰成果有异议,请于公示期间通过电话、传真、信函等方式向省功勋荣誉表彰工作领导小组办公室反映,并提供必要的证据材料,信函以到达日邮戳为准。以单位名义反映情况的材料需加盖单位公章,以个人名义反映情况应告知或签署实名,并提供联系方式。
联系电话:0871—68310844、68328676(传真)
通讯地址:昆明市五华区二环西路397号(云南省社会科学界联合会)
邮政编码:650106
云南省功勋荣誉表彰工作领导小组办公室
2025年12月31日
2025年云南省社会科学奖









